Re: Миллиомметр MCP3421
Какой Вы будете использовать механизм переключения эталонных резисторов - переключатель, реле, герконы и др?
Вы не вошли. Пожалуйста, войдите или зарегистрируйтесь.
forum.rcl-radio.ru → Тестирование скетчей → Миллиомметр MCP3421
Чтобы отправить ответ, вы должны войти или зарегистрироваться
Какой Вы будете использовать механизм переключения эталонных резисторов - переключатель, реле, герконы и др?
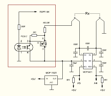
PC817 я думаю вполне подойдёт ток 50 мА
или вот такую CNY74-4H 100 мА как раз 4 канала то что нужно
liman324 а со скетчем поможете ?
Я помогу, Вы только определитесь с коммутатором резисторов. Коммутатор не должен влиять на результаты измерения.
У PC817 сопротивление К-Э более 100 Ом
значит добавляем полевик с низким сопротивлением открытого канала и учитываем его в
эталонном резисторе 100.00 Ом. 1 кОм. 10 кОм. 100 кОм.
если измерять мОм надо увеличивать напряжение
Как будете готовы начать тестирование, напишите.
Хорошо ,закажу транзисторы, сделаю новую печатку, дам знать.
Чтобы отправить ответ, вы должны войти или зарегистрироваться
forum.rcl-radio.ru → Тестирование скетчей → Миллиомметр MCP3421
Форум работает на PunBB, при поддержке Informer Technologies, Inc
|
|